需求文档作为软件开发中重要的一环,在软件项目中扮演着至关重要的角色。而随着自然语言处理技术的发展,chatGPT等语言模型的应用给需求文档的写作带来了全新的思路和工具,本文介绍了如何使用ChatGPT写需求文档,一起来看一下吧。

随着科技的不断进步和应用,需求文档作为软件开发中重要的一环,在软件项目中扮演着至关重要的角色。因为需求文档直接决定了软件开发过程的成败,也会直接影响软件最终的交付质量和用户体验。然而,对于很多开发者和产品经理来说,写好一份清晰、准确的需求文档是一件困难而烦琐的事情。
近年来,随着自然语言处理技术的发展,Chat GPT等语言模型的应用给需求文档的写作带来了全新的思路和工具。本文将介绍如何使用Chat GPT写需求文档。
一、Chat GPT编写需求文档的优势
1. 提高效率
传统的需求文档编写通常需要耗费大量的时间和精力,而使用Chat GPT可以大大提高编写效率。产品经理只需要输入一些关键词和指导性的信息,就可以让Chat GPT自动生成符合要求的需求文档。
2. 保证质量
在传统的需求文档编写中,往往存在信息重复、描述不清晰等问题,而Chat GPT可以生成准确、清晰、易于理解的文本。这可以保证需求文档的质量,同时也可以减少产品经理在后期修复文档问题的时间和精力。
3. 避免疏漏
编写需求文档通常需要考虑很多细节和要求,而Chat GPT可以帮助产品经理避免疏漏。Chat GPT可以自动生成详细的需求文档,并且能够覆盖各种细节和要求。
二、Chat GPT编写需求文档的技巧
1. 关键词准确
为了让Chat GPT能够准确地生成符合要求的文本,产品经理需要提供准确的关键词。关键词应该尽可能清晰明确,并且能够覆盖所有的需求要求。
2. 指导性信息
为了帮助Chat GPT更好地生成符合要求的文本,产品经理需要提供一些指导性的信息。这些信息可以包括需求的背景、目标、范围、功能、非功能要求等,这些信息能够帮助Chat GPT更好地理解需求。
3. 修正和调整
Chat GPT并不是完美的,有时候会生成不符合要求的文本。在这种情况下,产品经理需要及时修正和调整。可以通过调整输入的关键词、修改指导性信息等方式来修正和调整。然后逐步完善其中的细节和内容。这样做的好处是可以让产品经理逐渐深入了解需求,并根据实际情况进行调整和优化。
逐步完善文档的过程中,产品经理还可以利用Chat GPT生成各种类型的文本,例如用例、流程图、原型图等,以丰富文档的内容。同时,产品经理也应该注意文档的可读性和可理解性,避免过于复杂和冗长的语言,以确保团队成员和利益相关者都能够理解和接受需求。除了逐步完善文档,产品经理还可以利用Chat GPT生成多个版本的文档,并与团队成员和利益相关者进行反复讨论和修改。这样可以有效避免遗漏和误解,并最终得到一个高质量的需求文档。
在使用Chat GPT编写需求文档时,产品经理不应该期望一次性生成完整的文档。相反,应该逐步完善文档。产品经理可以先生成一个草稿文。
三、实战演练
1. 定义角色
首先需要给chatGPT明确定义角色,当前需要做的事情是什么。我下列定义chatGPT为产品,需要对“我”这个客户进行需求调研。然后将调研结果根据一定的格式输出需求文档。

2. 明确需求细节
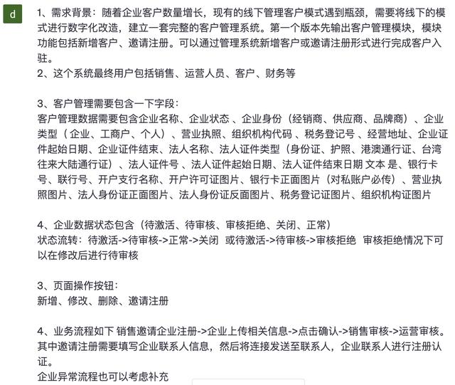
下列是以客户管理功能为例,给的内容越清楚,反馈的答案越准确。

根据反馈的内容还可以让其补充细节部分。

3. 整理输出内容
以下是部分内容:

4. 流程图输出
由于chatGPT3.5只能输出图文,所以让他输出流程图代码,然后将代码转换成流程图即可。

转换后的流程图:

5. 输出demo
可以再进一步,根据需求描述内容输出相关前端demo代码。

编译结果:

由于我的3.5版本GPT输出额的字数有限(输出的代码也有点前后文不对,拼凑代码有点不对),我也不是研发,所以不能完全的展示前端所有demo,后续会升级到4.0再给大家输出一份完全的内容。
四、ChatGPT的应用前景和展望
ChatGPT是一个可以辅助产品经理编写需求文档的工具,它可以提高需求文档的质量和效率。ChatGPT可以帮助产品经理快速生成符合规范的需求文档,减少了需求文档编写的时间和成本。同时,ChatGPT可以生成更加准确和专业的文档,降低了因语言表达不清晰而导致的需求理解偏差。
未来,ChatGPT可以继续发挥其优势,不仅仅可以用于编写软件需求文档,还可以扩展到其他领域,如编写市场调研报告、客户反馈报告等。ChatGPT可以让产品经理的工作更加自动化,让他们更加专注于产品本身,提高产品的质量和竞争力。
总之,ChatGPT是一个有潜力的工具,可以为产品经理带来更高效、更专业的需求文档编写体验。在未来,ChatGPT有望成为产品经理日常工作中必不可少的工具之一。
五、结论
在本文中,我们介绍了如何使用Chat GPT编写高质量的软件需求文档。我们讨论了Chat GPT的优势和技巧,包括如何准确地描述需求、如何构建逻辑和清晰的需求文档结构等。
尽管Chat GPT目前还存在一些局限性,例如对领域特定语言的理解和表达能力尚不完善等,但是随着技术的不断发展和算法的不断优化,我们有理由相信Chat GPT将会成为未来需求文档编写的一种重要工具。
PS:其实这部分内容除了中间实际案例部分是我亲自编写的,其余大部分内容都是出自GPT之手,写文章效率杠杠的。
本文由 @LQM 原创发布于人人都是产品经理,未经作者许可,禁止转载。
题图来自Unsplash,基于CC0协议。
该文观点仅代表作者本人,人人都是产品经理平台仅提供信息存储空间服务。
生意营销3大宝:彩铃、定位、认证,一个也不能少,如有需要,添加 微信:xnc528 备注:3
如若转载,请注明出处:https://www.clzz8.com/50535.html
