导读
当你还在错误使用对话 AI 工具如 GPT,可能会觉得其作用不过是知识平移总结或简单问答。实际上,当了解先进的用法、知悉如何做到 better prompt,你会发现:AI 不是来替代你的,是来帮助你更好工作。如果还用搜索引擎的“关键词匹配”、“关键词命中”思路去思考人工智能的使用,已然有些落后。本篇在详细介绍几个GPT帮助程序员工作(干货满满)的应用场景之后,将为你分享AI的正确打开方式——better prompt。欢迎阅读和分享。
背景
尤记得每个月「本月全球最流行编程语言」发布的时候,都会在程序员届掀起腥风血雨。“Java 下降了一名,怎么可能”、“JavaScript 又占据榜首,门槛太低,写个脚本就算用了吗?”、“C# 这种单平台语言也就是闭环生态内的产物了” 这类言论层出不穷,大家也都乐此不疲,已然是以前的流量密码。
然而这一切现在似乎已经悄悄变化了。大家开玩笑说现在使用的最多的编程语言,已经是英语(自然语言)了。
现在 gpt 已经开启了人工智能狂潮。在社交圈里不聊上两句 ChatGPT,感觉不只是要和时代脱节,更是已经被开除 IT 籍了 ~
笔者在 2022 年 12 月初开始体验 ChatGPT。一开始我向它提一些有趣的问题,例如“告诉我 TCS 相关的知识”等等。相信绝大多数人一开始使用的时候都是如此,那时候互联网上认为它的功效应该是代替知乎,让 ChatGPT 作为问答知识类的平台。知乎已死的声音甚嚣尘上。
后来大家又发现,它的很多回答都是胡编乱造的。例如你问它一些新上映的电影,它即使不知道也会胡编乱造一通。大家又开始贬低它,觉得只不过就是一个普通的聊天机器人,还是尬聊型选手。
去年相关的论文的分享介绍比较少,市面上的评价分析的角度还停留在认为 ChatGPT 只能针对已有知识进行总结,或者是平移。
但是随着使用的人数越来越多,大家才知道,ChatGPT 与语言无关,你用任何语言去提问,它都可以很好的理解你的意思。 因为它使用的是语言模型,而不是具体的某个语言库。如果还用搜索引擎的“关键词匹配”、“关键词命中”思路去思考人工智能,就已经显得有些落后了。本篇在介绍 AI对话工具能如何帮助程序员工作(干货满满)之后,将为你分享AI的正确打开方式——better prompt。
AI 可以帮助程序员做什么?
2.1 技术知识总结
刚开始接触学习一门技术的时候,难免需要去查看文档。现在的手册非常丰富。往往对于一个初学者来说,需要接触的信息太多、排版五花八门,学起来云里雾里。
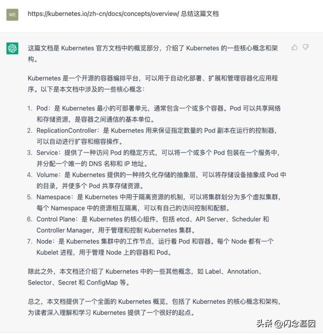
这时候就可以借助 ChatGPT 的总结能力,例如我想学习一下 K8S 的相关知识,我发给它一个文档的地址,让它帮我总结。
|
prompt: https://kubernetes.io/zh-cn/docs/concepts/overview/ 总结这篇文档。
|
可以看到,它很好地总结了这篇中文的文档,并且对每一个关键点进行了概括。用最少的语言让你能够搞懂你想要的知识点。
因为 ChatGPT 是有上下文的,它知道你需要的内容是中文的总结,所以在这里你继续发一篇英文的文档给它,它也会用中文帮你总结。
|
prompt: 总结这篇文档https://kubernetes.io/docs/concepts/overview/components/ 。
|
目前 chatgpt 的免费版本数据库的截止时间是 2021 年,也就是说如果问它比较新的内容,它是无法总结的,甚至是会随意编撰。例如这里询问一个关于电影《流浪地球 2》的问题,让它总结一下 wikipedia 里的介绍。
|
prompt: 总结: https://zh.wikipedia.org/zh/%E6%B5%81%E6%B5%AA%E5%9C%B0%E7%90%832
|
因为这时候电影还没有上映,所以之前的内容还都是错误的,它的总结是不准确的。
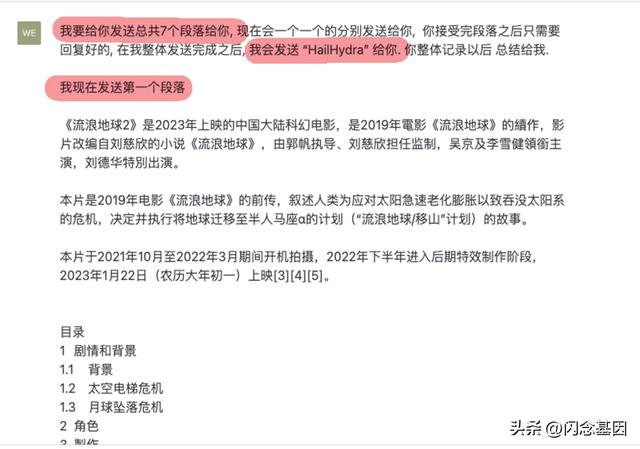
当我们将整个网站的内容复制进来,让 chatgpt 进行总结。但是这时候会发现,文章太长了,会收到报错。
这时候,就要运用自己的想象力,使用 prompt 来进行突破了。我们需要把文章进行段落拆分,每一段都符合它的标准。
将内容拆分成 7 段,发送完成之后,它就会自动总结了。
这样,才能得到了一篇文档的正确总结。
2.2 拆解任务
上文所描述的内容,可以算是借助 AI 让程序猿日常生活效率提升。那么在工作当中,AI 如何帮助我们提效?
我们从需求端获取一个需求以后,很多情况下我们的任务并不能够非常准确的估计时,原因就是我们并没有将任务拆分清楚,所以并不能够对每一项任务进行估计,导致风险的发生。
这时候可以简要描述一下我们这次的需求点,让 ChatGPT 帮我们进行任务拆解。
可以看到任务整体被拆成了一个个细小的任务。它可以很快的让我们将任务转换为 task,或者是需求跟踪单。这既方便和产品经理进行沟通,也便于我们自身排期。转换成 KANBAN 模式也便于了解当前进度。
如果对方仍有疑问,可以继续询问拆解。比如我们想要询问第三步应该如何进一步实现。可以看到它甚至给了我们具体的 UI 交互。我们可以利用这样的提示对我们的交互以及实现提供一定的参考。
2.3 阅读代码/优化代码
开发者经常接手别人的代码。质量参差不齐,还会夹在很多奇怪的命名。当我们阅读整体逻辑或者修改逻辑,可能会因为自身阅读的问题造成理解偏差,进一步引发 bug。
如果将这个方法交给 AI 去阅读呢?可以看看效果。
|
prompt: 逐行解释下面的代码 + 代码内容, (在这里使用了一段在 github上面的开源代码进行展示, 这段代码是一段定时器相关的内容)。
|
可以看到 ChatGPT 正确的理解了我们的代码,对代码进行了解释和说明。
但是这时候只是生成了一个整体的说明,并没有对每一行分别进行解释。这时候继续和它对话:
|
prompt: 可以在每一行代码上面加上注释,便于我理解吗?
|
这时候它会逐行的进行代码标注,便于你对每一行进行理解。如果你接着对它提出一个粗浅的优化需求,它也会照做。
|
prompt: 这段代码可以进行重构和优化吗?逻辑有些繁琐。
|
你可以对某一个部分提出更细节的要求,为它提出更好的优化方向。在这里我们提出了关于参数顺序耦合的问题,可以看到 GPT 也理解到了我们的需求,并且做出了对应的优化,如下:
|
prompt: children: (isCounting: boolean, durationTime: number, startCount: () => void) => React.ReactNode // 子组件,接收三个参数,返回一个React节点 这里面的参数太多了,而且对顺序有强依赖,该怎么优化这里?
|
2.4 代码生成
开发者在工作中还有一种场景的工作量比较大,需要复杂的逻辑思考。但是实际上最终的代码可能只需要几行就可以搞定。你在思考过程中觉得很痛苦,想和身边的同事去沟通。也许你给他解释完这个逻辑以后,他非但不能帮你思考,反而将一人份痛苦变成两人份。
例如,我们要进行数据转换,是否也可以交给AI来做?我们发送给 GPT 这样的 prompt,将数据结构进行转换。数据源为:
[
{
"candidates": null,
"candidatesX": null,
"description": "role---用户角色",
"label": "角色",
"name": "role",
"optional": true,
"schema": null,
"type": "String"
},
{
"candidates": null,
"candidatesX": null,
"description": "Topics of the pulsar server to create---需要创建的主题",
"items": {
"schema": [
{
"candidates": null,
"candidatesX": null,
"description": "topic name---主题名称",
"label": "主题名称",
"name": "name",
"schema": null,
"type": "String"
},
{
"candidates": null,
"candidatesX": null,
"default": 1,
"description": "partition number---分区数",
"label": "分区数",
"name": "partitions",
"schema": null,
"type": "Integer",
"validator": ">0"
}
],
"type": "Object"
},
"label": "主题列表",
"name": "topics",
"optional": true,
"schema": null,
"type": "List"
}
]
我想要得到的数据是 type 为 List 的数据,并且数据结构为:
[
{type:List, name:"topics", needValidates:[{
name:"name", type:"String"
},{name:"partitions", type:"Integer"}] }
]
GPT 会为我们得到正确的结果:
我们只需要输入目标数据结构,转换后的数据结构,无需指定语言。因为它会从你的上下文里理解到你是想要问什么实现方式。
还有执行脚本,我们只需要描述清楚我们的需求,它也会帮助我们进行完善。
此外,它还可以进行进行解释说明:
上面可以看到,我们在这里使用了一次“自然语言编程”的操作流程。不论你是否会使用 python、bash 你都可以正常的描述你的需求。进行生成。
我们还可以进行代码转换,例如你写了一段 js 代码,你希望将这段代码转化为python,以前我们会通过 Google 搜索看看有没有对应的转换器,现在就只需要交给 gpt 来执行。提出你的诉求,它会在 10s 内为你生成一段没有 bug,包含异常处理的代码。这里我们不展开举例。
2.5 生成单测
我们刚刚那段数据转化的代码,如果我们想要进行测试。以前我们可能会苦思冥想很多场景进行补充。现在只需要告诉 AI 帮我生成单测即可。
|
prompt: (代码内容) 为这段代码生成 unit test。
|
如果你觉得测试条件不够,那就再问它,让它再生成。
|
prompt: 数据源不够丰富,多测试集中边界条件,比如数据不存在,数据类型无法转换,数据类型不对等。
|
它还会给你解释这里都做了什么操作,这些测试用例覆盖了不同的场景,包括:
当数据源中没有类型为 List 的字段时,应该返回空数组;当数据源中有类型为 List 的字段时,应该返回正确的字段数组,包括需要的验证。
2.6 更多 AI 应用/插件
AI 就像是一个基础应用, 在它上面还有着很多的可能。随着你用的越多,解锁的技能也就越丰富。例如现在 GPT 系列甚至推出了自己的应用市场。下面我们来为各位简单介绍几款热门插件:
- AIPRM
它是 ChatGPT3.5 时代的应用商店。用户通过不同的 prompt,对它进行训练,达到自己的目的。
例如我们在文章最开始介绍的“长文总结”能力:我们普通的和它进行交流,那么字数限制就会成为瓶颈。但是如果我们转化了沟通技巧,那么就可以突破这一限制。AIPRM 就是一个充满了奇思妙想的插件系统,你可以在里面查找/发布各种你想要的 prompt。
- Voice Control for ChatGPT
依托于这样的系统,我们可以使用它锻炼英文(伪需求)。或者是直接用语音和它进行对话,让它替自己写代码,例如我们刚刚所有的脚本说明都可以让它直接语音转文字发出去。
它也很好的服务了一些视障人士,因为它还会读出每一次 GPT 生成的内容。让每个人都拥有平等接触 AI的机会。
- ChatGPT Sidebar
随着使用的人越来越多,ChatGPT 的响应速度越来越慢。有时候只不过想问一个简单的问题,却要等上很久。这时候,就可以使用 ChatGPT Sidebar 插件。
它内置了 ChatGPT 的 API,可以直接集成在你的搜索引擎里,你的每一次搜索都会触发(也可以设置为手动),免注册,使用方便。还可以让它提示你如何搜索相关的关键词。
在它的侧边栏里,我们还可以进行其它的操作。
- 著名应用工具使用体验:Bing Copilot、ChatGPT、Google Bard
那我们再回头看看几个影响力比较高的AI工具。笔者个人现常用的基础 AI 工具大概有 3 种,分别是 Bing Copilot、ChatGPT、Google Bard。最被广泛使用的 ChatGPT(GPT3-5),我们先来看看它的自我介绍是什么。
ChatGPT:使用频率最高的 AI。它有强大的上下文,还可以拆分成为不同的 conversation,便于它处理不同的对话。
例如一个控制台的项目,可以单独做一个对话,这样它聊的上下文都是围绕这个主题进行,每次新的问答也无需补充上下文信息。
Bing :Bing 在很早就使用了 GPT-4,可是因为对话数实在是太少了(从 5 次扩充到了 15 次),每一次对话的内容长度也很有限(截止目前仍只有 2000 字) 而且不能保存对话上下文,导致使用起来实在很不方便。好处是它是实时联网的,所以作者主要用于搜索最新的资讯以及总结一些文章和文档的摘要,以及辅助 ChatGPT 使用,对比一下两遍生成的逻辑是否一致。优点就是,搜索结果会给出详细的出处以及引用地址。
Google Bard (LaMDA):Google 近期发布的AI工具目前只支持英文。特点是能够给出多个回答,而且响应速度很快。集成了 Google it,点击之后会帮你生成一个最适合你的问题的 google 搜索关键词。这算是和 Bing Copilot 反其道而行之,一个是将 chat 集成到搜索里,一个是将搜索集成到了 chat 中。
03
Prompt 能力
3.1 Prompt 是什么?
整体来说,上述 AI 的强大之处有几点:
总结/理解能力。它能够很好的总结你发给它的内容,并且进行总结。其实这也就是一种理解能力。因为它明白了你说的话的意思。
具有强大的上下文关联能力。你不需要像使用搜索引擎一样,每一次的操作都是独立的。你可以将整个对话都变成一个巨大的搜索,通过多次对话来阐述自己想要的信息。甚至还能让它帮助你向它自己提问。
有丰富的拓展插件潜力。
这些能力,相信各位读者上面的case中都能感知。在上面案例中,为了更好使用AI、利用这些能力,我们频繁使用了一个词叫做 prompt——这在 AI 时代是一个非常重要的内容。
想要用好各类 AI 效率工具,最好的方法就是不断的提升自己的 prompt 能力。prompt 就是提示词,表达语言的能力。
在以前的开发生涯中, 我们是“Google 工程师”、 “StackOverflow 工程师”, 被戏称为“面向搜索引擎开发”。 每次遇到未解之谜,我们通常会去不断的更换搜索关键词。
这时候比拼的就是我们的语言表达能力了——我们需要转换自己的思维,从工程师到产品经理,或者是一个 Business Analysis 的角色。我们需要将接到手的任务,进行拆解,一步步的变为提示词。当你拆解到足够细的时候,任务就自然而然可以依靠 AI 自动完成了。这个会在项目应用的章节进行具体讲解。
3.2 Better Prompt
开发者可以利用它的上下文能力,帮助自己纠正语法以及提供更好的 prompt 的训练。
AI 是不挑语言的?不管你用任何一种语言,它都是利用数据模型进行分析,并不是用单一的语言进行思考。也就是说结果的生成质量不会差异很大。真的是这样吗?
实际上,我们通过官网的介绍发现,它对语言的理解是有差异的,目前理解力最强的当然是英文了。我们使用英文进行 prompt,既能锻炼自己的英文能力,也能更好的表述自己的问题。可是受限于自身英文水平,我们并不一定每一次都能清晰表达自己的观点,这时候我们可以利用它帮我们提高这一点。我们故意打错一段话,来测试一下。
|
prompt: you need answer my question obey the format, format should be like this
________________________________ Correct grammar is should correct my question's grammar
|
AI 的每一次训练得到的返回结果都是不一样的,我们有可能会得到自己想要的,但它也有可能没有完全理解我们的意思。当我们的诉求没被完全理解,可以对它进行进一步的训练。
在它做对了以后,我们对它进行表彰。然后再去尝试一下我们其它的问题。可以看到一切正常。
如果有时候它忘记了,你需要再提醒它一次 format。它就会重新输出。
04
总结
笔者使用 ChatGPT 等 AI 工具已经 4 个多月了。一开始只是进行简单的尝试,并没有觉得有什么特别的。直到在浏览各类教程时,才发现那些以前分享金融知识的人已经开始利用 GPT 进行代码创作来丰富自己的武器库,比如进行图标分析、软件制作等等。实际上,AI 并不是简单的问答而已,它具有解决问题甚至是创造知识的能力。
当然我在使用的过程当中,周围也有很多声音在质疑 AI 的能力。认为它并不能如想象的优秀。例如你直接跟它讲,给我做个需求、给我写篇论文,它都是无法完成的。
因为其实我们在错误地使用 AI。合理的使用,应该是「我们做我们该做的事情,AI 做 AI 该做的事情」。以前搜索引擎的时代,我们也并不是直接在搜索框里输入 “给我答案” 吧?用户要尽量描述清楚自己的问题。
现在对程序员的要求已然不是简单的书写代码了。因为 AI 能做,甚至比你的代码质量还要高。我们需要将自己的思维进行转换,从程序员变成拥有产品思维的程序员、拥有 BA 思维的程序员。要对自己手里的任务、方法、逻辑,有更清晰的认知。让人类做人类该做的事情,让 AI 做它擅长的事情。
作者:熊彬
来源:微信公众号:腾讯云开发者
出处:https://mp.weixin.qq.com/s/L-P-QTReyijbU33ARo-BbA
生意营销3大宝:彩铃、定位、认证,一个也不能少,如有需要,添加 微信:xnc528 备注:3
如若转载,请注明出处:https://www.clzz8.com/44414.html
