●老李原创作品《初中数学解题模型壹盘清》10部思维导图课件及680集配套视频课程目录及作品展示(点链接<下划线的蓝色文字标题>直接浏览、观看)——欢迎品鉴。
■作品介绍:思维导图课件是什么?有什么?能做什么?适合哪些人用(点下列“标题”直接浏览两篇文章)
②中考黑科技:中考数学应知必会的120解题模型图谱(课件)品鉴
③《初中数学解题模型壹盘清》教师、家长、学生用户评价及反馈意见
■免费视频:《初中数学解题模型壹盘清》完整视频免费看(点下列“标题”直接看9集配套视频)
①玩大招,有绝招,亮奇招:旋转模型和一线三等角模型相同的处理策略(破冰之剑第84集)
②等角套来套等角,顺藤摸瓜找全等,取特殊点可秒杀,巧用对垂四边形(点睛之剑第11集)
③轨迹为圆也瓜豆,先定圆心后半径,点圆最值凑热闹,一转成双手拉手(点睛之剑第17集)
④瓜豆原理打头阵,旋转相似是根本,加权最值阿氏圆,子母相似破难点(点睛之剑第18集)
⑤一题讲透旋转手拉手模型与一线直三等角、八字倒角及旋转角模型(破冰之剑第92集)
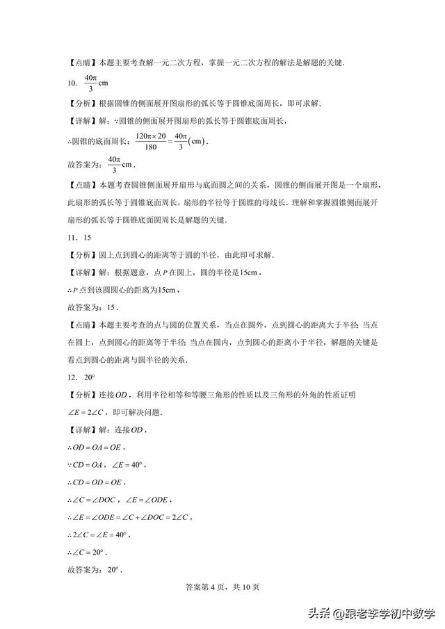
⑥等边邂逅勾股数,旋转定角一百五,定边定角有隐圆,确定圆心是关键(点睛之剑第5集)
⑦旋转模型打头阵,全等歪八证垂等,线圆最值来定高,面积最值可秒杀(点睛之剑第6集)
⑧一转成双打头阵,缩放相似和全等,又见一线三直角,旋转倒角用勾股(点睛之剑第7集)
⑨等角套来套等角,顺藤摸瓜找全等,共点等腰手拉手,突破难点反证法(点睛之剑第9集)
⑩类比推理大背景,瓜豆原理贯始终,抓住本质最重要,模型导航把路引(点睛之剑第20集)
■附:⑩点睛之剑20题的完整课件截图(课件&视频:一学就会、一看就懂)
●乾坤未定,你我皆是黑马 ——学生备考、教师提升、家长陪辅;高效慧学、智助培优。
●为所爱,尽所能,初中数学解题模型壹盘清;
●学有道,行天下,行有恒,天不负;
●世界上最大的遗憾不是我不行,而是我本可以;
生意营销3大宝:彩铃、定位、认证,一个也不能少,如有需要,添加 微信:xnc528 备注:3
如若转载,请注明出处:https://www.clzz8.com/25238.html
