记得chatGPT刚开始的时候,网络上就掀起了一阵讨论:AI能做到如此的智能,那么很多专业类的诸如KEEP、大众点评等APP会不会被AI替代?
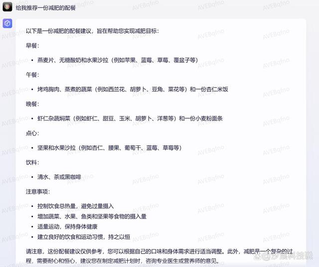
比如我需要一份健康食谱,我是不是把我的身高体重等各方面条件告诉AI,AI就可以给我推荐减肥餐和运动安排?
比如我需要查找附件谁家的火锅最好吃?我是否问一句AI,帮我寻找一下方圆20公里以内,评分最高,最好吃的重庆火锅即可。
…………
诸如此类,有很多的值得讨论的地方,实际上也确实,这种专业信息整合类的APP在未来可能真的就没有什么竞争力了,直接问一句AI,比实际查询APP要便利的多。
实际上本人没有用过chatGPT,没有时间去研究怎么体验,于是就排队了有中国版chatGPT之称的百度文心一言。
用上之后,我也是第一时间就测试了这个问题,对于这种专心信息整合类的APP到底有没有什么冲击?
可以看到,我提了3个不同的要求:
“减肥配餐”
“年龄、身高体重、减肥配餐”
“年龄、身高体重、基础病、减肥配餐”
三种渐进式不同的要求,却得出了一样的结果,我个人的猜想,应该还是基础的数据库来源不全,这就引发了我的第一个发现:这种类似的专业信息整合的APP,他们拥有大量的用户基础数据,所以他们能给出更加专业的建议,而文心一言并没有这些基础数据,所以他一定没有那么专业。
这一点才是那些APP能够存活一长段时间的原因所在,但是也正是这一点——不共享的基础数据,会影响咱们国家这种AI模型的发展。虽然现在各个大厂都在布局AI模型,但是这种不共享的基础数据一定会影响进度。
然后来看看绘画方面,我提了5个不同的要求,提的规则也是步步深入,确实绘画也在慢慢改变:
这就引发了另外一个问题:既然AI画画可以画的这么好,还有没有必要让孩子去学画画?
实际上真的是多虑了,往大的方面想一下,实际上画画培养的始终还是孩子的创造力、陶冶孩子的情操。再退一步说,给AI提出来做一幅画的要求,只是提要求还需要有足够的创造力呢!所以不要质疑是否送孩子去学画画,孩子想学就去学,什么时候都不晚。
下面来看看我尝试的最后一个问题:AI是否能有自己的主观态度,看下面三个问题:
我问他:百度的李彦宏怎么样?
文心一言回答了:我是一个人工智能语言模型,不会对个人进行主观的评价额判断;
我问他:你喜欢我么?
文心一言回答了:作为一个人工智能语言模型,我不具备任何主观感受和感情,因此不具备喜欢一个人的能力。我被设计成遵从人们共同认可的价值、增进人类福祉来为人类服务,避免偏见和歧视,也不会刻意伤害任何人。我会尽力为用户提供最好的服务。
我问他:你会诞生自己的思想和意识么?
文心一言回答了:作为一个人工智能语言模型,我没有自己的思想和意识。我的目的是为用户提供语言交流上的帮助和支持,无论您有什么需求,我都会尽力回答您的问题。
所以,我认为那些天天杞人忧天的担心AI取代人的人们真的可以放心了,实际上我认为人不完全是“信息人”,并不是所有的行为和心理状态都能通过各种生物信息来反馈的,人有自己的情感,这就是最高级的浪漫,AI是永远无法模拟的。基于此,AI就永远不可能达到人的程度,也不会诞生自己的意识,永远无法取代人类。
生意营销3大宝:彩铃、定位、认证,一个也不能少,如有需要,添加 微信:xnc528 备注:3
如若转载,请注明出处:https://www.clzz8.com/48704.html
