一门课卖到279元,17天招了1万个学员,赚了 270万。
第一批靠 ChatGPT 赚大钱的人,既不是研发人员,也不是国内大厂,又是这群卖课的?
不知道大家有没有刷到过下面这张图,有人统计了知识星球上,这段时间跟 GPT 相关课程的运营情况。
能看到开头的四个账号,运营不到到 30天,就赚了上百万。
上次买的三天精通 Java 还没学完,怎么又来一个玩赚 GPT 了。
差评君去知识星球随便一搜,发现 GPT 就跟万能膏药一样,啥产业都能往上贴。其他我还能理解,但这个乡村振兴到底是怎么搭上边的。。
点开之后,差评君发现里面很多课程,都打着“用 GPT 来赚钱,靠 GPT 来掘金”的名号,字里行间都写着机不可失,失不再来。。
“网上总说未来AI 会淘汰掉 90%的人,但实际上未来是掌握了 AI 的那 10%的人,淘汰了没掌握 AI 的 90%的人。”
“一定要付费,这代表着你对拥抱探索未来的决心。”
“ ChatGPT+公众号爆文写作,从0开始, 7 天达成 10w+。”
说实话, 7 天写出 10w+的爆款文章,那差评君可就有兴趣了。上了这个课,那岂不是可以每天摸鱼,坐着数钱了吗?
于是,为了探究这些到底有没有那么神?差评君斥巨资,购买了 99 元和 365 元两种主打 GPT 赚钱的课程。
这回,在座的各位,真的就是看到就是赚到了。
365 元的课程,运营 30天,现在已经有 3400+的学员。99 元的运营 14 天,已经有 40+的学员。
下面是两门课程文章的导览,基本上就分为工具使用和变现案例两种。肉眼可见, 365 的课程内容要丰富几个级别。
左为365,右为99( 以下同上 )
课程的开头,都是介绍到底什么是 GPT ,这玩意干嘛的,以及如何注册 GPT 账号,这些最基础的东西。
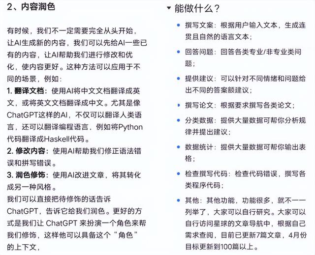
两个课对比起来,很明显 365 元教授的会更加细致。一个内容润色,就列举了三种可能的使用方法。
除了基础的注册教程外,两门课程还有类似如何提效、调教 GPT ,甚至还有预测彩票之类的进阶教程。
不过,相比较来看,在内容丰富度上, 365 元确实比 99 元的教程要储备丰富点。365 元的教程里还分享了很多的 GPT 插件、 AI 小网站。
这贵确实有贵的道理哈。
但仔细浏览之后,差评君发现里面一大部分是搬运了网上别人分享的内容。很多教程和点子,也比较粗糙基础。
比如听起来高大上的GPT 驯化,其实就是利用了 GPT 的角色扮演能力。
给 GPT 一个前置身份“你是一个有 20年工作经历的资深科技号主编,给我写一篇科普文章。”
说完了这些基础的开胃小菜之后,让我们进入今天的正题:到底怎么用 GPT 搞钱啊,让我快点回本啊。
别急,浏览完教程里动不动几十个、几百个的赚钱小技巧之后。世超给大家总结出了以下三种主要途径:
1、直接变现
2、AI绘画接单
3、AI写作变现
差评君分别举其中的几个例子,来详细讲述一下。
第一种其实很好理解,就是最粗暴的赚钱方法。
比如用 GPT 的接口,搭建一个网站或者应用提供给别人付费使用。
或者更粗暴的,直接跑到闲鱼、抖音上卖账户。比如挂个 office copilot 的商品链接,然后实际卖的是 ChatGPT 的账号。。
第二种是用 stable diffusion 这类的 AI 绘画软件,去接单赚钱。像在小红书上接单画头像,然后让 AI 自动生成。
不过,说实话,这个生意已经有点落伍了,现在去小红书上,一搜一大把。
或者利用取图来赚钱,在【华升取图】之类的小程序,发布你生成的图片。如果别人拿了你的图,作者可以从中获得收益。
不过,差评君发现取一张图,收益也就一两毛左右。靠这个暴富,我真不知道能不能撑到那一天。。
差评君肚子里正疑惑呢,教程却仿佛看透了我的心思,马上跳出来说:蚊子腿也是肉。
这个世上,从不缺空想家,而是缺少把想法变成行动的人!
有道理啊,赚的少,也是赚啊。更何况, ChatGPT 才是今天的主角,还得看大语言模型的文字赚钱能力。
差评君这里把文本赚钱的方法,分为了低级打法和高级打法两种。
低级打法例如 GPT 代写论文、翻译搬运油管视频、卖描述词等等。
另一种高级一点的,则是利用 GPT 来帮你做账号。
99 元的课程里,介绍了一个“ 7 天用 GPT 做一个 10w+的爆款公众号”的案例。
方法也很简单,比如给 GPT 输入一个爆款文章的开头,让它模仿着写几个,然后从中挑选。
你给 GPT 讲个李姨的故事,让它给你编五个张姨和李叔的故事。
虽然不知道这种文章到底有没有人看,但是,在案例里,作者却表示自己已经做到了日入一千+。
除了纯文字,我们还可以借助其他小工具,让 GPT 写的东西获得无限可能。
比如用小工具转换成手写文案,发布到小红书上。然后,就坐等爆火。。
甚至,还可以利用文本转视频工具,把 GPT 写的脚本直接变成视频。
而像西瓜视频、抖音这些平台,都有内容激励计划。把 AI 生成的视频,投放到这些平台上去赚激励补贴,就能靠 GPT 的生产力获得源源不断的原创素材。
听着是不是很美妙,感觉搭建了一个全自动印钞机。
但差评君仔细一琢磨,不对啊,先不说 GPT 写的脚本行不行了,光靠自动生成的视频,画面质量能不能有保障呢。。
靠这些东西去激励计划捞钱,能捞到几个子呢?
于是,差评君翻到了最后一页,果然又找到了一段话。
虽然运气好才能爆几个,但你为什么不能成为“少数人”呢?
看到这,差评君总算是听明白了。所谓的AI赚钱红利,就是有概率能赚到点小钱,不过得看你上辈子积攒的运气咋样。。
事实上,如果大家仔细留意一下新闻,会发现前两天经济日报就出来说了,ChatGPT 的应用场景和商业化还在初期。
说白了就是,还没人研发出一个好的落地方案,最激动的还是这帮资本炒作的。
就算是近水楼台的 Office ,号称接入了 ChatGPT 的 AI 实验室,不过也就增加了点换 PPT 背景,一键去污的功能。
这么看来, PS 才是真正的老 AI 玩家啊。。
上完这些课之后,差评君就更好奇:到底是谁在买这些 GPT 致富课,又到底是谁在卖这些课程呢?
为了搞清楚问题,差评君联系到了一位从业人员 326 。326 的主业,其实是亚马逊运营。前前后后研究 GPT ,不过也才二十来天时间。
听到差评君的来意之后,对方开口的第一句话,就把我惊住了。他上来就亮明了课程“割韭菜”的身份定位。
326 虽然不卖课,但是有一个自己的星球,加入也需要付 99 元的费用,并且过几天还准备涨到 199 。
仅仅运营了15天, 326 就赚到了四千多,目前成员还在不断地增加。
当差评君问他,怎么突然搞起 GPT ,能研究明白、研究透吗?
326 也是很直白地摊牌了, GPT 的东西总共就没有多少。目前很多国内的应用,也都还比较新。
他认为现在很多花大钱买课程的人,其实学的都是最基础的东西。就算花了钱,其实也不能学到多深的内容。
逛了几个社区之后,差评君也发现了,就算购买 365 元教程的人,大部分接触的还是最基本的玩法。
从社区里的提问,也能看出,相当一部分人是连 GPT 是什么都不知道的小白。
里面还有很多人,是被分销机制拉过来凑人头的。
在课程收入榜单第一名粥左罗的公众号上,世超找到了他发布的拉人头榜单。截止 3 月 26 号,前三名已经总共拉到了四百多个人。。
而花了这么多钱上课,真正能赚到钱的又有多少呢?
靠 ChatGPT 完成内容变现的人,也不是没有。在 326 的一个交流群里,有人分享自己用 GPT 来写情感向文章,每天都能赚到千把块。
虽然差评君是持怀疑态度的,不确定是不是有吹牛的嫌疑。
但对于大多数人来说,现在真正能靠 GPT 直接挣钱的法子, 326 说就两条:卖账号和卖课。
尤其是倒卖账号,他们才是真正的第一批靠 ChatGPT 赚到钱的人,据他说已经有人捞到了几百万。
可是尽管如此,当各种 AI 取代 90%人类的新闻出现,整个社会已经进入一种极度膨胀的焦虑之中。
社会越焦虑,他们的机会就越大。
326 觉得可以说他们是割韭菜,但不是所有人都会用搜索引擎,也不是所有人都有时间去学习。
卖课的人要做的其实就是,利用信息差,节省别人整理的成本,把处理好的资料和教程喂给别人。
至于吹出去的GPT 赚钱,其实说到底就是把 GPT 当个工具,帮助提升工作效率。
差评君觉得那些打着 GPT 赚大钱的名号,疯狂贩卖 AI 焦虑的课程,基本上就可以 Pass 了。
但是,如果是出于学习和提高效率的目的,那么购买一门课程,节省时间,对于很多人,或许是一件划算的事。
不过,在购课之前,其实可以先上网搜搜看,基础使用教程网上有很多免费公开的。差评君网上随手一搜,就找到了一个奶妈级的免费教程。。
不可否认,别人花心思整理的心血,肯定也是需要成本的,当然可以值点钱。只不过,有些开价很贵的,差评君也不好评价什么。
或许,我们可以问一下 ChatGPT 本人。
生意营销3大宝:彩铃、定位、认证,一个也不能少,如有需要,添加 微信:xnc528 备注:3
如若转载,请注明出处:https://www.clzz8.com/48223.html
